Skip to main content
View All
Search
Shelves
Books
Sign up
Log in
Info
Content
Books
Tutorials
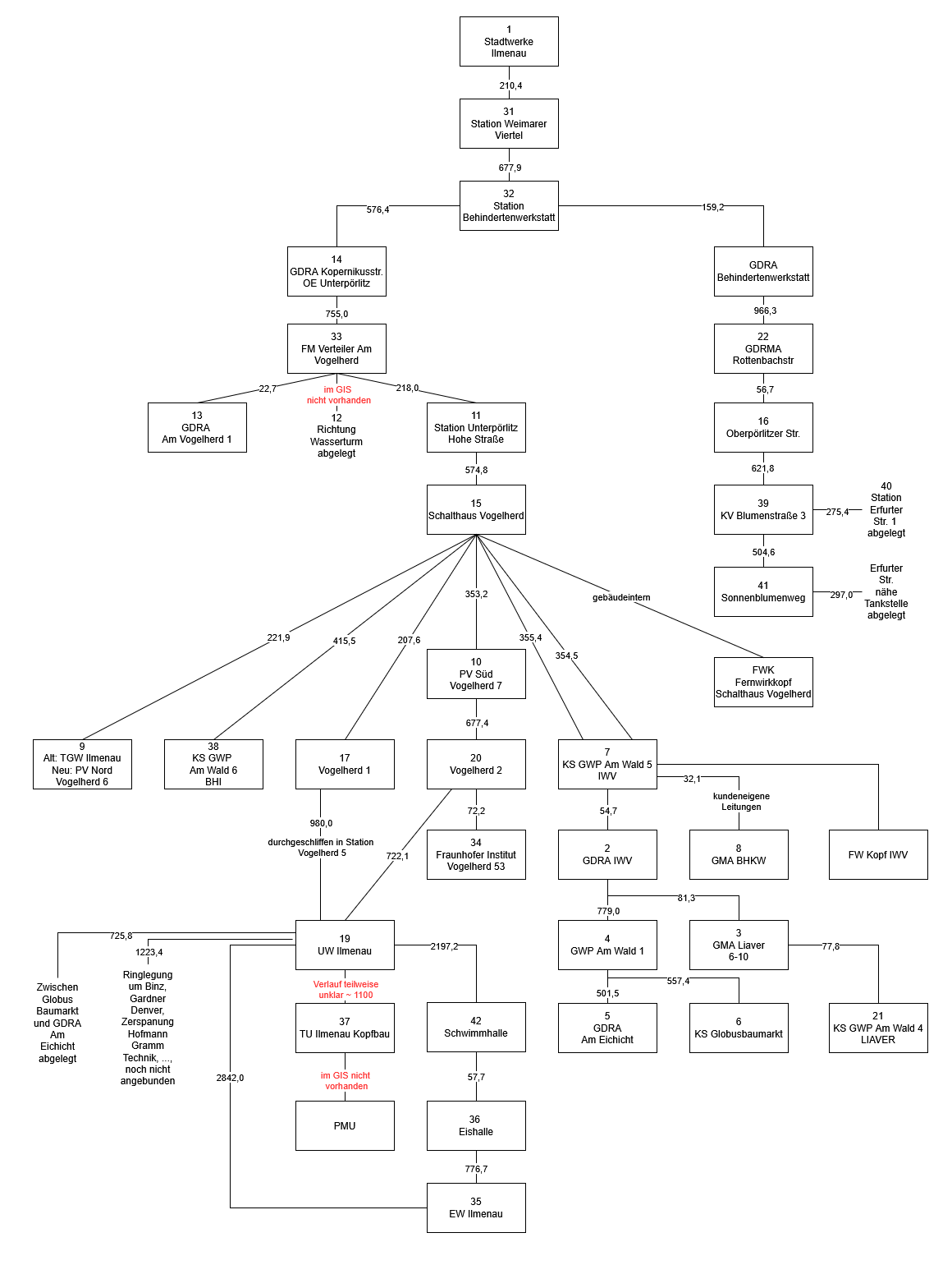
Steuerkabel SWI
Steuerkabel SWI
Enter section select mode
Previous
Datenfluss RLM ZFA
Next
Leitstelle - Zyklischer Datenexport
No Comments
Back to top
No Comments